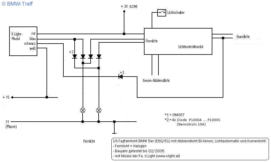
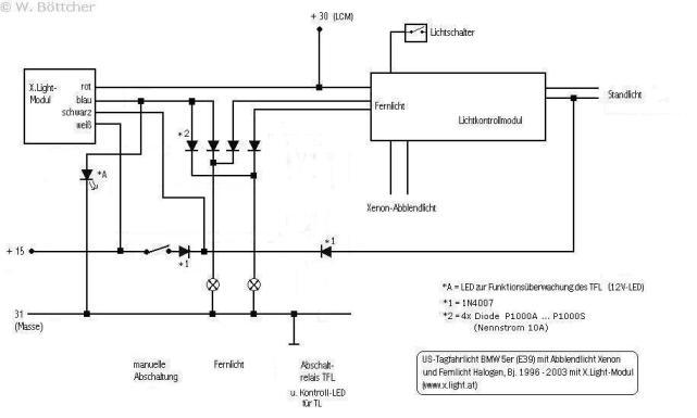
Bmw E39 Leuchtweitenregulierung Schaltplan Schaltplan Bremslicht Bmw E46
If you are {looking for|searching about} e39 528i [ 5er BMW - E39 ] "Limousine" - [Tuning - Fotos - Bilder you've {came|visit} to the right {place|web|page}. We have 16 {Pics|Pictures|Images} about e39 528i [ 5er BMW - E39 ] "Limousine" - [Tuning - Fotos - Bilder like BMW e39 Wallpapers Images Photos Pictures Backgrounds, BMW e39 Wallpapers Images Photos Pictures Backgrounds and also Leuchtweitenregulierung Schaltplan. {Read more|Here you go|Here it is}:





![e39 528i [ 5er BMW - E39 ] "Limousine" - [Tuning - Fotos - Bilder](https://img.bmw-syndikat.de/gallery/178/204/475499_bmw-syndikat_bild_high.jpg)
Tidak ada komentar:
Posting Komentar